芒果体育一、市场篇
(一)租金表现
1、全球重点国家租金动态
(1)美国:以西雅图为例,9月西雅图进入出租市场的“秋冬”,租金普遍下降。其中Edmonds是北区三房中平均租金最高的,3700美元一个月;Redmond是东区三房中平均租金最高的,4050美元一个月。
(2)加拿大:Rentals.ca报告显示:与2024年9月相比,温哥华一居室公寓的平均租金下降了6.4%,至每月2501加元;两居室公寓的平均租金同比下降了3.8%,为每月3426加元。温哥华仍是加拿大租金最贵的城市之一,也是加拿大租金下降幅度最大的城市。
(3)英国:SpareRoom最新数据显示:英国单间月租金已飙升至 753 英镑,创下历史最高纪录。
(4)法国:9月巴黎大学宿舍租金上涨3.26%,涨幅上限为“每月每个床位5欧元”。
(5)澳大利亚:经季节性因素调整,9月澳大利亚全国房租指数环比上涨0.5%。三季度的环比涨幅则达到1.4%,为去年二季度以来的最高水平。
2、全国重点城市普通公寓租金情况
2025年9月,全国重点城市普通公寓量价齐跌。
从供应量来看,北京、上海、杭州居全国前三位,分别供应1206套、767套、539套;从环比来看,各城市均出现不同幅度下滑。
从租金来看,重点城市普通公寓平均租金48.62元/月/平方米,环比微降0.24%。具体来看,一线城市平均租金87.12元/月/平方米,环比下滑4.25%;新一线城市平均租金38.44元/月/平方米,环比下滑2.02%。

(二)政策动态
1、中央政策
本月,国家发改委发布的关于进一步做好基础设施领域不动产投资信托基金(REITs)常态化申报推荐工作的通知中,将市场化租赁住房列为重点探索推进的新资产类型,旨在为其开辟REITs这一创新的融资与退出路径。该举措意在通过资产证券化手段,有效破解租赁住房项目长期以来面临的“融资难、退出难”瓶颈,从而吸引更多社会资本进入,扩大市场供给。这不仅是金融工具的重大扩围,更是国家构建“租购并举”住房制度的关键举措,预示着住房租赁市场将加速向规模化、专业化、市场化方向迈进,为市场注入新的发展动能。

2、地方政策
本月,地方政策呈现出“多渠道筹集房源和金融支持”的特点。其中,苏州明确保障性租赁住房房源筹集主要有新建、改建和存量纳入三种途径;重庆支持多渠道筹措资金,推动保障性住房和租赁住房建设;广州支持存量商办改建为保障性租赁住房。各地通过土地创新、盘活存量等手段,切实扩大保障性租赁住房的供给,积极构建覆盖不同人群、多层次的市场租赁住房体系。

二、品牌篇
(一)品牌榜单
1、品牌分类型榜单
9月,全国住房租赁品牌指数环比下降1.8%至52.9。其中国资系品牌指数下滑明显(-4.9%),本月为60.5;地产系品牌指数下滑1.2%,为54.9;品牌运营商指数上升1.7%至44.9。

本月,国资系品牌中,宁巢公寓新晋榜单;地产系品牌无变化;品牌运营商中,乐璟生活社区新晋榜单。
从品牌指数变化来看,滨江暖屋、乐乎公寓加大媒体发声力度,品牌指数环比涨幅分别为30.6%、11.9%。

2、品牌分区域榜单
从区域来看,本月全球性区域品牌指数环比涨幅最大,上涨9.9%,指数为28.86;华中区域品牌指数下降幅度最大,但仍以107.49居首位;华东区域品牌指数降幅5.6%,指数为51.69;其他区域品牌指数变化相对较小。

本月,全球性区域品牌中,名致服务公寓新晋榜单;全国性区域品牌中,乐乎青年社区新晋榜单;华东区域品牌中,漫柏未来人才社区新晋榜单;华南区域品牌无变化。
从品牌指数变化来看,雅遇公寓、名致服务公寓、万豪行政公寓、寓见安居环比涨幅超30%。

(二)品牌指数细分维度
1、媒体指数
9月,品牌媒体指数前十依次为:泊寓、承寓、城投宽庭、雅阁公寓、冠寓、城发美寓、招商伊敦公寓、方隅公寓、名致服务公寓、Youtha有巢。

战略合作方面,信达地产与华住・城家携手共筑资产管理平台,重点聚焦长租公寓与存量不动产运营领域。
融资方面,建信长租ABS完成上交所首次扩募,开创了持有型不动产ABS先河。
REITs方面,国泰君安城投宽庭保租房REIT变更基金名称,变更后,基金全称变为“国泰海通城投宽庭保障性租赁住房封闭式基础设施证券投资基金”,简称相应调整为“国泰海通城投宽庭保租房REIT”,变更于2025年9月29日正式生效。

2、投资指数
9月,品牌投资指数前十依次为:城发美寓、上海地产城方、窝趣公寓、自如寓、招商伊敦公寓、泊寓、冠寓、瓴寓、城家公寓、Youtha有巢。

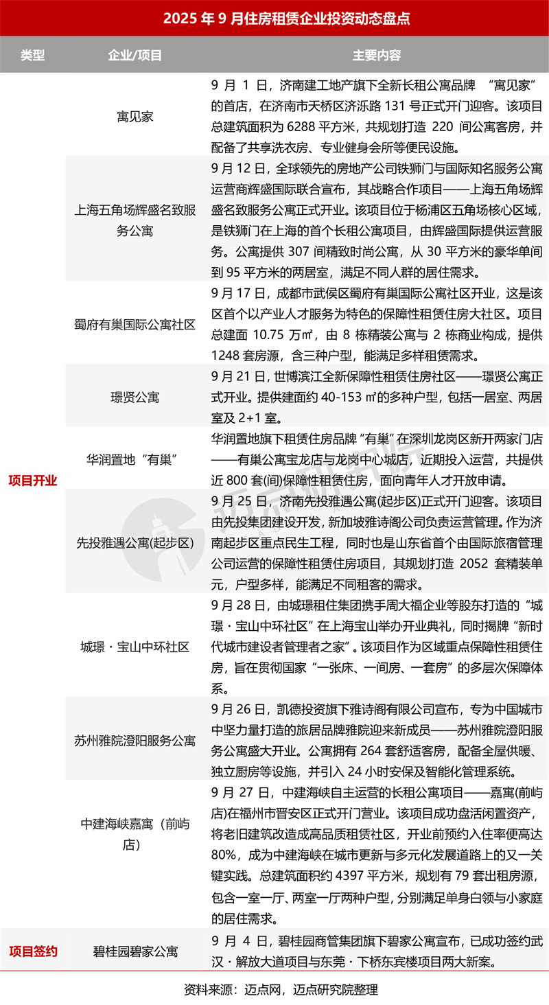
项目开业方面,本月各企业项目开业速度加快,济南寓见家、上海五角场辉盛名致服务公寓、蜀府有巢国际公寓社区、璟贤公寓、先投雅遇公寓(起步区)等多个项目开业,合计可提供近5千套房源。
项目签约方面,碧桂园商管集团旗下碧家公寓成功签约武汉・解放大道项目与东莞・下桥东宾楼项目。

三、榜单数据说明
“2025年9月住房租赁品牌传播力榜单”数据来源于迈点品牌指数MBI,根据迈点品牌指数MBI 291家品牌数据汇总统计而成。具体说明如下:
1.迈点品牌指数MBI(住房租赁部分)说明
迈点品牌指数MBI(住房租赁部分)主要从媒体指数、投资指数2个维度分析品牌在互联网和移动互联网的传播力。这是迈点研究院自主开发的“迈点品牌指数监测系统” Meadin Brand Index Monitoring System(MBIMS)提供的一项免费数据分析服务。
计算公式:MBI=a*MI+b*II
注:MBI,指某品牌的迈点品牌指数MBI数据;a、b,指系统中的加权系数;MI(Media Index),指媒体指数;II(Investment Index),指投资指数。注意:企业或个人可参照品牌指数数据对品牌发展进行监测和预测,但迈点品牌指数MBI不能与其品牌发展完全等同。
(1)媒体指数(MI):一段时期内,主流媒体、大众媒体、行业媒体和自媒体报道中与品牌关键词相关的正面新闻数量,具体渠道包括人民日报、新华社、央视网、百度资讯、今日头条、腾讯、新浪、网易、搜狐、凤凰、迈点、房天下、微信、微博、抖音、快手、小红书、视频号等。
(2)投资指数(II):一段时期内,该品牌在大中华区市场的房源覆盖情况,具体要素包括累计开业情况、新增开业情况、累计签约情况、新增签约情况、城市覆盖密度、投资业主关注等。
2.统计时间:2025年9月1日-9月30日
3.监测范围:291家市场主流住房租赁品牌
(推广)
(责任编辑:陆明)
-芒果体育官方网站